Instance Verification Kit (IVK)
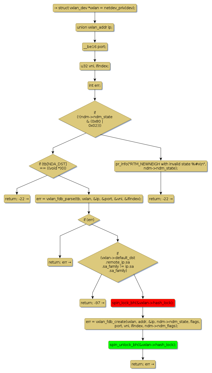
spin lock @ [22388+32+/linux-3.19-rc1/drivers/net/vxlan.c]
Instance Signature: hash_lock
|
The Matching Pair Graph:
|
|
Function Name
|
Control Flow Graph (CFG)
|
Events Flow Graph (EFG)
|
Source Correspondence
|
|
vxlan_fdb_add
|
|
|
[21719+13+/linux-3.19-rc1/drivers/net/vxlan.c]
|